Transaction And Recover Overview
之前的B+Tree和BoltDB Internals文章,对数据库的存储层有了大概的了解。而 事务 是建立在存储之上的更高组件,是database必不可少的一部分,事务需要满足ACID特性,BoltDB中已经谈过。
数据库系统中,事务 需要协调多个组件,共同才能实现ACID。下面会依次总览这些组件。
page cache
数据库将磁盘上的数据,加载到内存中成逻辑模型,如BoltDB中的node,它提供一层缓存供其它层使用。一般称page buffer pool。这个缓冲池也是有内存大小的,所以需要page in和evict操作。
当数据库其它层,请求page时,会先通过page buffer pool查询,如果没有缓存,则从磁盘加载到内存,再提供出去。其它层对缓冲区的page更改是发生在内存中的,更改后的page会被标记成dirty page,直到这个page最终写入磁盘。
缓存回收
由于操作系统内存是有限的,page buffer pool的容量也是有限的,当容量不够时候,只能evict旧的page,如果旧page时dirty page,则需要先刷盘后才能换出。如果旧page,在被其它事务锁定或访问,则不能换出。
dirty page如果每次evict时都刷盘,肯定性能会很差,所以必然会batch操作,即后台进程单独记录evict的dirty page并在一个时机刷盘。
但为了实现durability,如果数据库crash,则dirty page还未刷盘,就产生了数据丢失。
为了满足durability,数据库一般都实现了WAL和checkpoint。需要刷的dirty page会先写入WAL,而checkpoint会记录当前WAL执行到的位置,当这个dirty page真实写入磁盘后,才会丢弃WAL里的只,并从page buffer pool中evict它。
锁定页
由于B+Tree的写放大特性,越靠近树的顶端,修改和读取的时越会被命中。因此,对这种page,可以锁定在page buffer pool中,不用和普通leaf page一样需要evict。
evict算法
有比较常见的FIFO和LRU。但对于B+Tree来说,每个page它们的权重并不是一样的,不能单纯的采用FIFO和LRU来evict,还需要考虑并发操作时,维护FIFO和LRU的代价。
clock-sweep和LFU可以作为参考,这里不做介绍。
recover
数据库系统构建在,硬件 和 操作系统 之上。必须要考虑这些软硬件的 稳定性 和 可靠性 等问题。所有durability是必须要考虑的问题。
因此,许多数据库系统,都会采用 WAL(write-ahead log),预写日志,实现当数据库crash发生后,事务的恢复。WAL是一种 仅追加的预写日志,保存着数据操作历史,可以通过replay日志的方式,恢复还未刷盘的数据,它是数据刷盘前唯一的磁盘副本。
操作日志 和 数据日志
一些数据库使用 shadow paging技术(一种copy-on-write的技术,参考BoltDB的事务),来确保事务 durability 和 atomicity。它的本质,修改的内容会被放入一个新的、未发布的shadow paging中,可以通过翻转meta指针,来让shadow paging可见,从而达到替换旧页的方式。
进一步思考,数据的任何状态变化,都可以通过日志方式记录下来,包含redo(重做)和undo(撤销) 这两个操作,对应数据变化前后。
日志类型 分为 物理日志(被操作的整个页,都会记录下来,包含操作前后),逻辑日志(对应页的的具体操作,插入或删除某一条,以及相应的撤销操作)。物理日志用于redo操作,以缩短恢复时间。逻辑日志用于undo操作,以提升并发。
steal 和 force 策略
为了确定何时将内存中的更改 刷新到磁盘上,数据库定义了 steal/no-steal 和 force/no-force 策略。
这些策略 应用于 page cache。
- steal:事务提交前,允许 事务修改过的page,刷磁盘
- no-steal:不允许,将未提交的 事务内容,刷磁盘
steal解释成:将dirty page偷窃出来,并刷写到磁盘上,并加载另一个page到该位置
- force:事务提交前,强制 事务修改过的page,刷磁盘
- no-force:事务提交前,事务修改过的page,未刷磁盘,事务仍可以提交
force解释成:强制 dirty page,在事务提交前,必须将其刷写到磁盘上
数据库如果,采用steal或force策略不同的策略,其影响的是recover的redo 和 undo操作。下面会介绍一种算法。
ARIES
ARIES是1992提出的,一种 steal/no-force 策略。它的特点:
- 使用物理 redo log,来提高 数据库recover恢复的性能,因为物理日志能更快速的应用更改
- 使用逻辑 undo log,来提高 正常操作时期的 并发,因为逻辑撤销操作,可以独立的应用到page
- 使用WAL,来实现 在恢复时的,replay历史,从而完整的重建数据库crash前的状态,这么理解WAL在redo和undo之前阶段
并发控制
数据库系统 避免不了 并发操作,针对 不同事务的并发操作,数据库有不同的技术来控制,如下:
- OCC:乐观并发控制。允许多个事务并发读写操作,互相互不阻塞,而是记录操作历史,在事务commit阶段,检查冲突。如果冲突,则终止其中一个事务。
- MVCC:多版本并发控制。允许一条记录,可以存在多个时间戳的版本。通过这种方式,保证了事务读取到的是过去某个时刻的数据。
- PCC:悲观并发控制。不允许事务并发操作。
B树的变体
通常在应对,并发处理、写操作优化、节点间链接查询等等场景时,基础的B树无法满足需求,进而演变出了B树的各种变体
COW
有些数据库没有 构建复杂的锁机制,而是使用了 copy-on-write 技术,来保证并发操作情况下,数据的完整性。
COW树的核心:每当page即将被修改时候,会先copy它,在它的基础上修改,而不是直接修改原来的page。这样就创建出 一个与旧tree平行的新tree,他们之间共用了 未修改的 page。如下

COW树的优缺点:
- pros: reader和writer互不阻塞,因为reader读取的是旧page,writer操作的是copied新page。只有当写事务完成后,修改page才对外可见
- cons: 它需要更多的空间,去存储旧版本数据
Lazy B-Trees
惰性B树,降低更新B树的成本,它使用 轻量的,并发友好的 内存结构 来缓存延迟 传播更新。
简单来说就是,存在一个 更新缓冲区,减少对相同page写操作次数。如下 针对单个page的缓冲区,当然也存在针对 多个page组 的缓冲区,本质就是batch来减少写操作。

它的优点:B-Tree的page更新 和 结构调整(spill/rebalance),通过缓冲区,可以实现由 后台进程执行。而读写进程 不必等待它们完成。提高了写操作性能。
FD-Trees
上面的Lazy B-Trees体现了数据库中重要思想:batch。它将许多次的随机写操作,替代成单次大的写操作。本质就是为了减轻B-Tree的负担:维护B-Tree需要大量的随机写入操作。
如果我们避免了随机写入操作,那这数据结构是什么样的呢?
FD-Trees就是为了解决大量小的随机写操作 设计出的,尽管它是解决flash disks上的随机性性能,但是仍然可以应用于SSD。参考Tree Indexing on Solid State Drives
总体来说,针对它的任何更新操作,都不需要定位到目标node,而是 只通过追加操作。
具体来说,FD-Trees由 一个小的、可变的head tree 和 多个不可变的有序段 构成。当随机I/O产生的时候,先去更新head tree,一旦它填满,它的内容会转移到 不可变的有序段 中,如果当前有序段 大小超过阈值,则将其内容和下一层 合并,从上到下逐层 传递数据。
FD树两个核心技术是:分段级联 + 对数级有序段
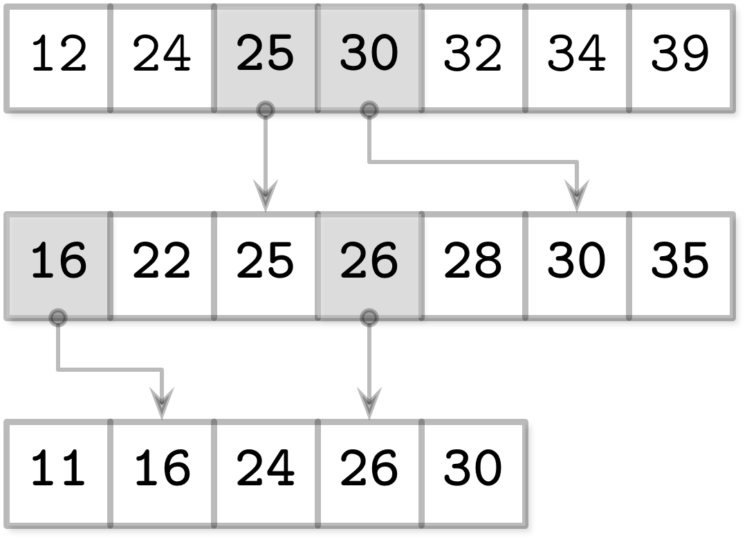
分段级联 fractional cascading 技术,有助于降低在级联排序数组中定位数据项的成本。本质就是,在相邻层数组之间建立bridge,来构建层之间的捷径。
构造它的方式:在低层数组中,每隔N-1个数据项,就将一个数据项拉到高层数组中。
如下图

对数级有序段
它是一组不可变的 排序数组,它的大小以系数K递增,并且它的创建 是通过merge上一层与当前层 而来的。
构造方式:
- head tree填满时候,将它的叶子节点都写入第一层,即最高层的有序段
- head tree再次填满,将它的内容与第一层有序段 merge,用来替换第一层有序段
- 当较高层的 有序段达到阈值时,会创建低层的 有序段,同理如果已经存在低层 有序段,则进行merge操作

注意点:FD-Trees 不存在原地update pages,并且可能 一个key会存在 多个层的有序段中,所以当一个key被删除时,会通过插入一个Filter Entry来表明该key逻辑上已经被删除。并且该entry最终会merge到最低层,便可以丢弃。
具体参考paper中的3.2 Overview of FD-Tree章节。
Bw-Trees
B树已知存在的问题。参考理解amplification
- 写放大 write amplification
- 空间放大 space amplification
- 并发问题与latch锁 处理复杂度
为了同时解决上面三个问题,出现了一种无锁树,Buzzword Tree。参考CMU的OpenBw-Tree
本质通过 lock-free index来提供更高的并发吞吐。具体做法:仅通过append-only方式 更新树的node,并将更新的数据 与 原base数据 组织成链表,通过CAS来append链,从而达到无锁。
如下图中,逻辑上的一个node,它包含了Base,Base后面链接着更新部分。

总结
由于B-Tree存在一些缺点:写放大(Structure Modification Operation, SMO 引起) 和 空间放大(一个node不会完全填充满,为了将来写入保留空间)。
因此,针对这些缺点,演进出了一些变体
- 使用
缓冲层减少 写放大:Lazy B-Trees,将内存缓冲区 附加到 单个node或node组 上,减少了更新所需的I/O操作 - 使用
不可变性减少 空间放大:FD-Trees,将数据存储在不可变的有序段中。Bw-Trees,利用append-only base node也实现了不可变性